Assegni familiari
Gli assegni familiari sono prestazioni in denaro una tantum o periodiche, che servono a compensare parzialmente degli oneri finanziari derivanti da uno o più figli. Comprendono assegni per i figli e assegni di formazione, oltre agli assegni di nascita e di adozione previsti in alcuni cantoni.
Come si richiedono gli assegni familiari?
I dipendenti richiedono tramite il datore di lavoro gli assegni familiari. Lui invia la richiesta compilata alla Cassa d’assegni familiari, che verifica la richiesta e invia la decisione al datore di lavoro.
Quali tipi di assegni familiari vengono versati?
Se sono soddisfatte le rispettive premesse, ai sensi della Legge federale sugli assegni familiari (LAFam) vengono versati mensilmente i seguenti assegni familiari per ciascun figlio:
*In vigore dal 1 agosto 2020 (art. 3, cpv. 1, lett. B, LAFam): dall’inizio della formazione, a condizione che il figlio abbia compiuto 15 anni e terminato la scuola obbligatoria
A quanto ammontano gli assegni familiari?
La Legge federale sugli assegni familiari (LAFam) prescrive i seguenti importi minimi. I cantoni possono prevedere prestazioni superiori.
Gli assegni sono determinati dal cantone di domicilio o di lavoro?
Gli assegni familiari sono versati secondo il principio del luogo di lavoro.
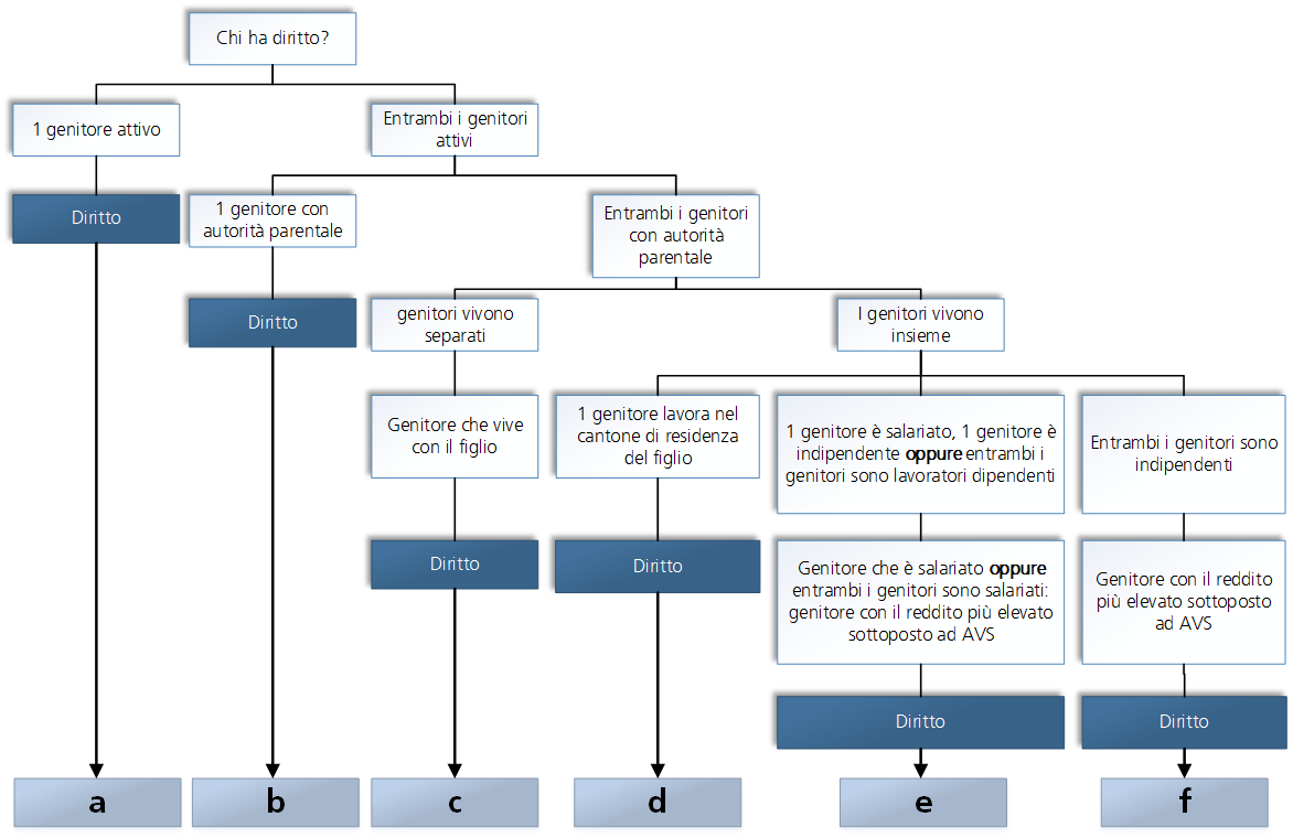
Chi ha diritto agli assegni familiari?
Ha diritto agli assegni familiari se percepisce un reddito annuale da attività lavorativa di minimo CHF 7'560 (pari alla metà dell’importo annuale della rendita di vecchiaia minima completa AVS).
Hanno diritto agli assegni familiari:
I lavoratori salariati e indipendenti; le persone che non esercitano un’attività lucrativa (salariati e indipendenti che non raggiungono il reddito minimo necessario per il percepimento degli assegni familiari sono equiparati alle persone che non esercitano un’attività lucrativa).
Per quali figli sussiste il diritto agli assegni familiari?
Qualora i figli siano residenti all’estero, il diritto agli assegni familiari è regolato da norme particolari. Nei paesi dell’UE e dell'AELS gli assegni familiari (fatta eccezione per gli assegni di nascita e adozione) vengono trasferiti ai cittadini dei suddetti paesi. Se l’altro genitore e i figli vivono in un paese dell’UE o dell’AELS, il principio del luogo di lavoro è determinante per l’erogazione degli assegni familiari. Se gli assegni familiari sono superiori nel Paese avente competenza di grado inferiore, il genitore che svolge attività lavorativa in questo paese può richiedere il versamento della differenza. Per i lavoratori distaccati all’estero dal datore di lavoro con sede in Svizzera, gli assegni familiari vengono esportati/trasferiti.
Quale genitore percepisce gli assegni familiari?
Per ogni figlio può essere erogato un solo assegno dello stesso tipo. Se più persone soddisfano i requisiti per il percepimento degli assegni familiari, il diritto è orientato al seguente ordine di precedenza (concorso di diritti - Art. 7, cpv. 1 LAFam):

Per lo stesso figlio possono esservi più di due aventi diritto. Il diritto al pagamento di un importo differenziale è tuttavia attribuito esclusivamente al secondo avente diritto. La domanda di pagamento dell’importo differenziale deve essere presentata dal secondo avente diritto o dal relativo datore di lavoro alla competente cassa d'assegni familiari.
In che modo può fare valere il suo diritto agli assegni familiari presso la cassa d'assegni familiari CFC?
Per richiedere gli assegni familiari, la preghiamo di rivolgersi al proprio datore di lavoro. Egli vi consegnerà la richiesta e i documenti necessari.
Il modulo compilato deve essere inviato insieme a tutti gli allegati al servizio del personale competente.
In che modo può prolungare il diritto agli assegni di formazione?
Si deve presentare un corrispondente attestato al datore di lavoro (ad es. copia della convenzione di apprendistato o tirocinio o conferma di frequenza scolastica, studio o immatricolazione, ecc.). Come attestato di formazione sono validi i documenti rilasciati per un figlio (specificato nominalmente) da un istituto superiore per la formazione contenenti informazioni riguardo a inizio, fine e tipo di formazione.
Come vengono erogati gli assegni familiari della cassa d'assegni familiari della CFC?
Sia per la prima conferma del diritto, sia per tutte le modifiche di un diritto esistente agli assegni familiari la cassa d'assegni familiari trasmette una notifica al datore di lavoro. Gli assegni familiari vengono quindi versati dal datore di lavoro assieme al salario.
Se gli assegni familiari non vengono utilizzati per le esigenze del figlio, il suo rappresentante legale o lo stesso figlio maggiorenne possono presentare richiesta di pagamento a terzi al datore di lavoro del genitore che ha finora percepito gli assegni.
Ogni approvazione, rifiuto, modifica e/o restituzione di assegni familiari viene comunicata per iscritto dalla cassa d'assegni familiari al datore di lavoro.